【韓国結婚ビザ(F-6)】申請書類の書き方記入例
韓国人との結婚生活をスタートさせるために、避けて通れないのが結婚ビザの申請手続きですよね。
しかし実際に準備を始めてみると、「必要書類が多い…」「書き方がわからない」「どこまでを詳しく書けばいいの?」など不安になる方も多いはず。
私自身も、初めての結婚ビザ申請で戸惑うことも多く、たくさん調べた経験があります。
この記事では、同じように韓国人との結婚ビザ申請を準備している方に向けて”申請書類の書き方の記入例”をまとめてみました。
韓国人との結婚ビザ申請をスムーズに進めたい方は、ぜひ参考にしていただければ幸いです。

私は、駐大阪大韓民国総領事館で結婚ビザを申請しました。申請書類を提出する機関で情報が異なる場合があるので、まずはご自身の管轄機関で結婚ビザ申請についてお調べください。
提出書類(指定書式がある書類)
今回は、申請書類の中で指定書式がある書類の記入例をまとめてみました。
査証発給申請書
身元保証書
外国人配偶者招待状
外国人配偶者の結婚背景の陳述書
上記の書類は駐大阪大韓民国総領事館のサイトからダウンロードできます。
※外国人配偶者の家族所得現況の陳述書も書式指定書類の中にありますが、私が申請した際はこちらの書類は準備しなかったので、今回は割愛しました🙏
査証発給申請書
査証発給申請書を準備するのはビザを申請する方(外国人側)です。





申請書は日本語でも表記されているので、しっかりと読めば記入できると思います。
申請書は、韓国語、日本語、英語で記入してください。
私の場合、旦那さんの情報などは韓国語で記入し、連絡先や学歴の欄は日本語、パスポート上の英文姓名と表記されているところは英語で記入しました。
5ページ目の日付は書類の作成日ではなく、ビザ申請の日を記入してください!!
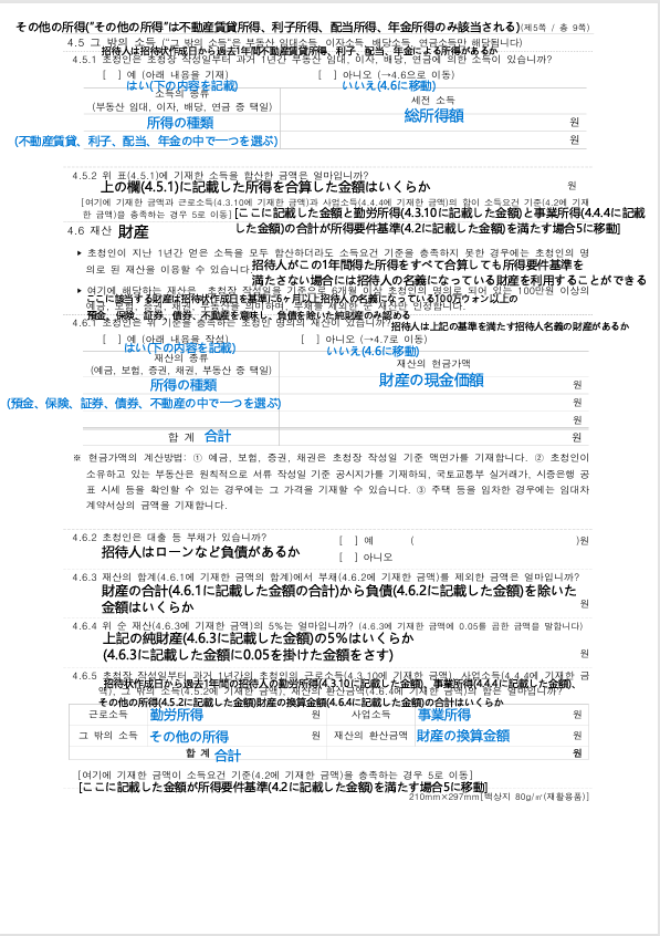
身元保証書
身元保証書を準備するのは韓国人側ですが、自分自身の必要事項も記入しないといけないので、確認をしておくのがいいかと思います。
赤い部分は私自身の必要事項を記入し、青い部分は相手(韓国人)の必要事項を記入しました。
最後の署名欄は相手(韓国人)がします。

外国人配偶者招待状
外国人配偶者招待状を準備するのも韓国人側です。
追加で別紙に作成した書類もあるのでそちらも紹介したいと思います。









別紙に作成した書類
私は外国人配偶者招待状の1ページにある、下の2つの項目を別紙に作成しました。
2.4 처음 만나게 된 경위를 자세히 작성하시오 (내용이 많을 경우 아래에 ‘별지 작성’이라고 기재하 고, 별지에 작성 하여 제출하기 바랍니다 )
初めて会うようになった経緯を詳細に作成しなさい(内容が多い場合は、以下に‘別紙作成‘と記載し別紙に作成して提出してください)
2.5 첫 만남 이후 어떻게 관계를 발전시켜 혼인하게 되었는지 설명하고, 교제사실을 입증할 수 있는 자료예시: 통화내역, 사진 등)가 있다면 제출하시오(※시간, 장소 등을 구체적으로 표시해야 하며, 설명할 내용이 많을 경우 아래에 ‘별지작성‘이라고 기재하고, 별지에 작성하여 제출하기 바랍니다)
初対面以後、どのように関係を発展させて結婚するようになったのかを説明し、交際事実を立証できる資料(例:通話内訳、写真など)があれば提出しなさい
(※時間、場所などを具体的に表示する必要があり、説明する内容が多い場合は、以下に‘別紙作成‘と記載し別紙に作成して提出してください)
Wordを使い、以下のようにA4用紙にまとめました。

詳細は伏せますが、2.4にはいつ・どこで会い、どうやって連絡を取るようになったのか、お互いの印象、交際までの経緯を細かく記載しました。
2.5には、たくさん話をして仲を深めていったこと、交際した日、デートの行き先やお互いの家族と会ったことなど私たちの交際から結婚までの過程を詳しく記載しました。
交際事実を立証できる資料として、カカオトークのやり取り、通話履歴や一緒に撮った写真(日付や場所も記入)を提出しました。
外国人配偶者の結婚背景の陳述書
査証発給申請書を準備するのはビザを申請する方(外国人側)です。




まとめ
結婚ビザ申請の準備書類は、外国人側が作成しないといけない書類や、韓国人側が作成しないといけない書類があり複雑ですが、お互いが助け合いながら準備することが大切かと思います。
私たちは電話をしながら、”記入事項に不備はないか”、”書類はそろってあるか”何回も確認をしましたが、申請日の前の日に見落としていた書類があるのに気づき、慌てたこともありました💦
書類の作成・準備はとても大変ですが、相当な書類の不備や審査に引っかかるような内容がない限り、1つ1つしっかり準備すれば大丈夫かと思います!
これをご覧になった皆さんの結婚ビザ申請が無事に終わり、ビザの許可が下りることを願っております⭐
